|
小妖

- UID
- 15573
- 精华
- 1
- 积分
- 32
- 威望
- 0 度
|
阁楼
大 中
小 发表于 2010-3-1 18:58 只看该作者
 
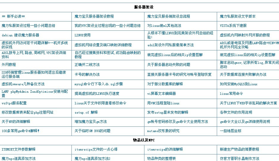
庆祝妖城复活!发布自己整理收藏的23个服务端,工具,资料[201000504]更新中~~
图片预览:魔力私服,最新魔力宝贝私服技术交流3 ?$ T4 x" W$ F- L
魔力私服,最新魔力私服,魔力宝贝私服,魔力宝贝私服技术,魔力宝贝私服,私服架设技术,妖城,FLASH,电影,黑客,网络,网吧,破解,入侵,注册表7 X/ s. Q" Q5 n& v) B6 x( D1 q
………………………………………… 魔力私服,最新魔力宝贝私服技术交流4 ~* ]. X( l. _; Z7 L9 \( G( `: g- P
下载地址:
下载地址.rar (511 Bytes)
- b8 c- i% J, N
-----------------------------------------华丽的分割线-----------------------------------------------------------------
3 g; _* k! V( n3 n# R魔力私服,最新魔力私服,魔力宝贝私服,魔力宝贝私服技术,魔力宝贝私服,私服架设技术,妖城,FLASH,电影,黑客,网络,网吧,破解,入侵,注册表为了帮助新手建服与学习,也为了吸引新人,翻箱倒柜找出来以前得一个帮助文件,提供下载!
I1 f, G8 g- L/ Ebbs.mocwww.com图片预览;—魔力私服,魔力宝贝私服技术,DELPHI编程,魔力寶貝, 魔力宝贝, 크로스게이트,クロスゲート9 z. f0 r8 a& x% c9 ` P. W
. T9 [6 J$ c! |: _4 Y" T妖城在线论坛是CHM格式的,很老的以个帮助,涉及到服务器架设,物品以及NPC,怪物以及宠物,技能以及职业,地图和任务脚本。
( n7 ~! ]2 d$ f5 B0 h) w& Nbbs.mocwww.com希望对新手有帮助,高手飘过`~~~ —魔力私服,魔力宝贝私服技术,DELPHI编程,魔力寶貝, 魔力宝贝, 크로스게이트,クロスゲート7 b& x& n3 x p$ @- |
下载地址:
下载地址.rar (125 Bytes)
魔力私服,最新魔力私服,魔力宝贝私服,魔力宝贝私服技术,魔力宝贝私服,私服架设技术,妖城,FLASH,电影,黑客,网络,网吧,破解,入侵,注册表4 I, n' J/ [4 w- S+ Q$ U- C0 Q
-----------------------------------------万恶的分割线-----------------------------------------------------------------妖城在线论坛2 B+ I2 c! L7 z k: p4 D0 r. w. }
3月25日更新2个视频教程和相关工具!分别是宠物制作和物品制作的视频~~—魔力私服,魔力宝贝私服技术,DELPHI编程,魔力寶貝, 魔力宝贝, 크로스게이트,クロスゲート- u) S$ I* q$ |9 ~# W1 V. s
图片预览;魔力私服,最新魔力宝贝私服技术交流* d! o0 ?7 \% a( U2 `5 v3 y
; k! F) `5 M) @/ n) V3 F
下载地址:
视频教程及工具.rar (256 Bytes)
2 e' N: a5 m' n& \1 F; H. Dbbs.mocwww.com忘了说了,这个包里加了最新的那个神话端分流~~~呵呵!
8 ?5 B( ^" z, j—魔力私服,魔力宝贝私服技术,DELPHI编程,魔力寶貝, 魔力宝贝, 크로스게이트,クロスゲート-----------------------------------------愤怒的分割线-----------------------------------------------------------------—魔力私服,魔力宝贝私服技术,DELPHI编程,魔力寶貝, 魔力宝贝, 크로스게이트,クロスゲート& v! o1 N) O0 {: `
4月12日更新GMSV升级点数修改器!白:就是升一级的属性点
% Y; v+ O9 t7 T1 q; mbbs.mocwww.com图片预览;魔力私服,最新魔力私服,魔力宝贝私服,魔力宝贝私服技术,魔力宝贝私服,私服架设技术,妖城,FLASH,电影,黑客,网络,网吧,破解,入侵,注册表% N& Y, `* l# k! I3 j
魔力私服,最新魔力宝贝私服技术交流) O' H/ O8 W7 x8 @9 O& Y0 p" N
下载地址:
下载地址.rar (145 Bytes)
, y; j+ Q# a! B4 H. w—魔力私服,魔力宝贝私服技术,DELPHI编程,魔力寶貝, 魔力宝贝, 크로스게이트,クロスゲート事先说清楚修改前注意备份!!: q, u, H! @! Z
-----------------------------------------无奈的分割线-----------------------------------------------------------------
2 _% |" v8 J; V6 c! q—魔力私服,魔力宝贝私服技术,DELPHI编程,魔力寶貝, 魔力宝贝, 크로스게이트,クロスゲート5月4日更新人物防删工具、小男生后台破解版,还有自己画的地图!bbs.mocwww.com; X9 E8 C( ?, T c$ z
图片预览:
; M; X/ ?8 C* z, Jbbs.mocwww.com
7 M5 u5 `" Q2 C) K$ K. W8 N8 R |- A魔力私服,最新魔力私服,魔力宝贝私服,魔力宝贝私服技术,魔力宝贝私服,私服架设技术,妖城,FLASH,电影,黑客,网络,网吧,破解,入侵,注册表[localimg=1,1]1[/localimg] —魔力私服,魔力宝贝私服技术,DELPHI编程,魔力寶貝, 魔力宝贝, 크로스게이트,クロスゲート/ x# D% [7 B5 `( G
人物防删除工具,注意备份GMSV!
# b% r# m; y9 Z/ f3 H0 u7 i h H魔力私服,最新魔力私服,魔力宝贝私服,魔力宝贝私服技术,魔力宝贝私服,私服架设技术,妖城,FLASH,电影,黑客,网络,网吧,破解,入侵,注册表
bbs.mocwww.com7 D' t' s; A5 z% q' |7 J$ N9 [
[localimg=1,1]2[/localimg]
# D1 m3 v- r- c+ a1 R/ y+ a魔力私服,最新魔力宝贝私服技术交流小男生后台破解版,包里面有教程说明!魔力私服,最新魔力私服,魔力宝贝私服,魔力宝贝私服技术,魔力宝贝私服,私服架设技术,妖城,FLASH,电影,黑客,网络,网吧,破解,入侵,注册表7 e2 Y8 v6 Q* T0 A! u) s
魔力私服,最新魔力私服,魔力宝贝私服,魔力宝贝私服技术,魔力宝贝私服,私服架设技术,妖城,FLASH,电影,黑客,网络,网吧,破解,入侵,注册表0 s' c* F& }" X4 R* g+ _9 L
[localimg=1,1]3[/localimg][localimg=1,1]3[/localimg]
0 n) ^- e' G2 `. R" p5 M7 `妖城在线论坛竞技场内二层设计理念
" g, c6 O6 m6 y; q: ~/ i" q2 u魔力私服,最新魔力宝贝私服技术交流 1、楼层设置医生、护士、鉴定3名NPC
4 w+ l8 Z) u( ~% E—魔力私服,魔力宝贝私服技术,DELPHI编程,魔力寶貝, 魔力宝贝, 크로스게이트,クロスゲート 2、地图为随机遇敌
$ k$ J" N6 _2 [魔力私服,最新魔力私服,魔力宝贝私服,魔力宝贝私服技术,魔力宝贝私服,私服架设技术,妖城,FLASH,电影,黑客,网络,网吧,破解,入侵,注册表 3、随机怪物1~10,其中掺杂特定装备材料
7 \: ~; m, M& c2 C$ e3 x魔力私服,最新魔力宝贝私服技术交流 4、对于没有防挂的服,可以制造个无敌BOOS,防止挂机和高速(设想,希望提出意见)魔力私服,最新魔力宝贝私服技术交流+ ?+ x2 R1 W' M# t3 P
bbs.mocwww.com9 L0 \, {8 Z/ ~' K1 J
只放出地图,脚本自己编写bbs.mocwww.com0 A# ~2 n4 n& ~
下载地址:
下载地址.rar (407 Bytes)
—魔力私服,魔力宝贝私服技术,DELPHI编程,魔力寶貝, 魔力宝贝, 크로스게이트,クロスゲート) y6 j/ |( _0 G/ ]: ?4 ^4 {: `
妖城在线论坛, D/ g% o, _8 t
[ 本帖最后由 redlost 于 2010-5-4 13:15 编辑 ]
|